Un benchmark con Blender consiste en comparar el tiempo que tarda en hacer un render de una de las escenas de pruebas que se proporciona en la pagina web de Blender. Para hacerlo primero necesitaremos bajarnos la última versión de Blender desde su pagina web oficial Blender.org, después necesitaremos una escena de pruebas para hacer nuestro benchmark, para este tutorial vamos a bajarnos Blender 2.78 - Procedural.

Una vez hemos descargado Blender y nuestra escena de pruebas, los descomprimimos en carpetas separadas quedándonos algo así:

Ahora tenemos que ejecutar Blender, para ello solo tenemos que hacer doble clic en el archivo 'blender', veremos el splash de bienvenida de Blender.

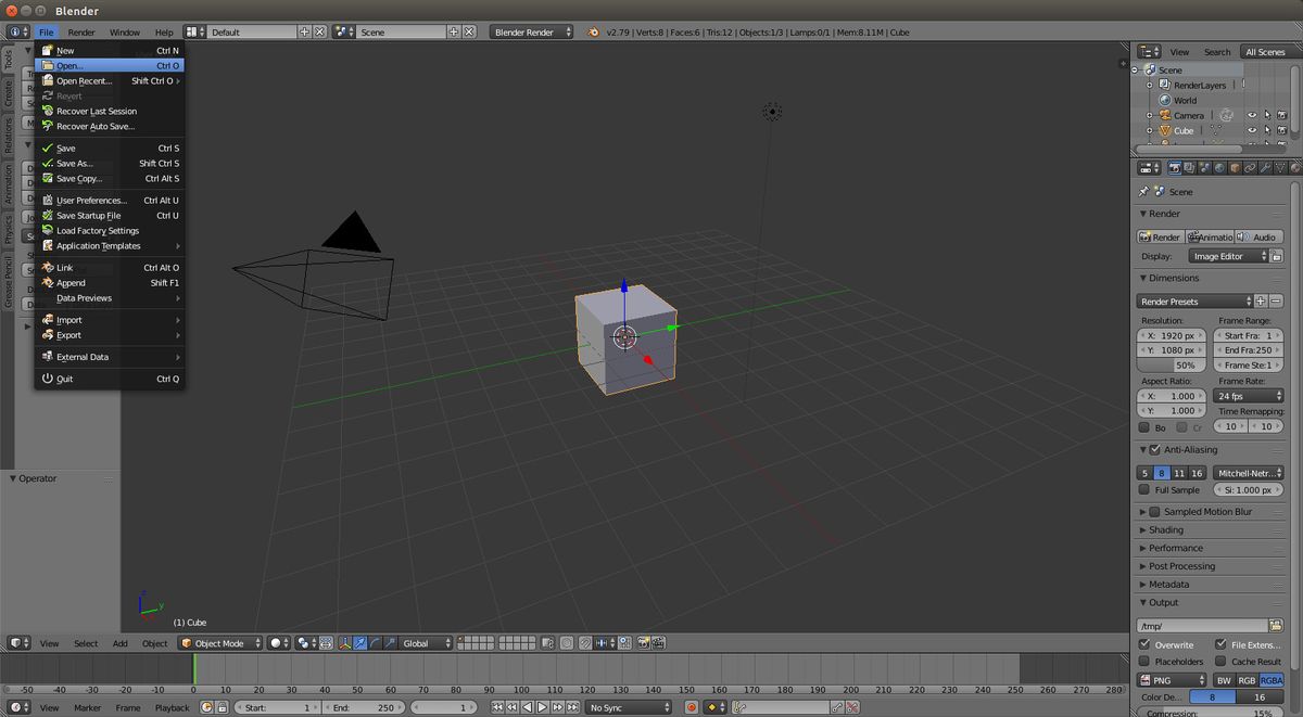
Blender es un programa gigantesco que puede resultar a priori muy abrumador, no te preocupes, vamos a mantener este tutorial simple. Lo primero que tenemos que hacer es hacer desaparecer el splash de bienvenida haciendo clic en cualquier lugar fuera de este. Ahora tenemos que abrir nuestra escena de pruebas, hacemos clic en File y después en Open...

Navegamos por nuestras carpetas hasta donde hemos guardado la escena de pruebas y la abrimos.

Con esto hecho deberíamos ver algo así:

Ahora que tenemos abierta nuestra escena es hora de lanzar nuestro render para hacer el benchmark, para ello solo tenemos que pulsar F12 e iniciara el proceso de render, ponte cómodo, esto va ha tardar.
Una vez haya finalizado el render podemos comprobar el tiempo que ha tardado nuestro equipo en hacerlo mirando en la esquina superior derecha de la ventana del render.

Nota: De manera opcional podemos comprobar la temperatura de nuestro procesador mientras hacemos el benchmark con el programa 'psensor', si no lo tienes instalado, puedes seguir este tutorial.
Como hacer un benchmark en Linux con Blender